近日,住建部批准发布《建筑与市政工程抗震通用规范》等13项国家标准,自2022年1月1日起实施。13项国家标准均为强制性工程建设规范,全部条文必须严格执行。13项国家标准包括: 《建筑与市政工程抗震通用规范》为国家标准,编号为GB55002-2021,自2022年1月1日起实施
《建筑与市政地基基础通用规范》为国家标准,编号为GB55003-2021,自2022年1月1日起实施
《组合结构通用规范》为国家标准,编号为GB55004-2021,自2022年1月1日起实施。
《木结构通用规范》为国家标准,编号为GB55005-2021,自2022年1月1日起实施。
《砌体结构通用规范》为国家标准,编号为GB55007-2021,自2022年1月1日起实施。
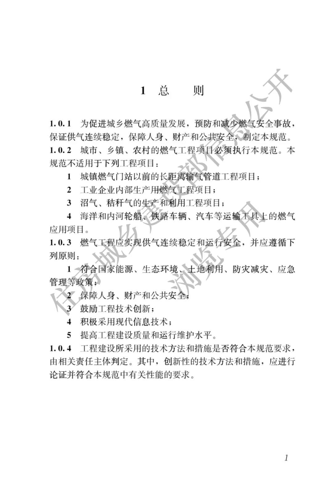
《燃气工程项目规范》为国家标准,编号为GB55009-2021,自2022年1月1日起实施。
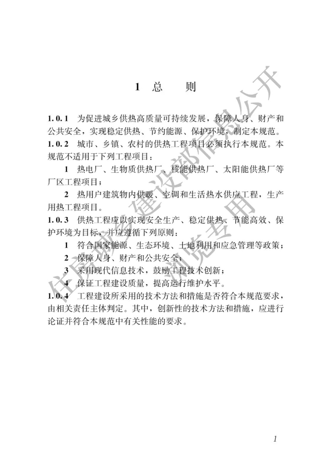
《供热工程项目规范》为国家标准,编号为GB 55010-2021,自2022年1月1日起实施。
《城市道路交通工程项目规范》为国家标准,编号为GB55011-2021,自2022年1月1日起实施。
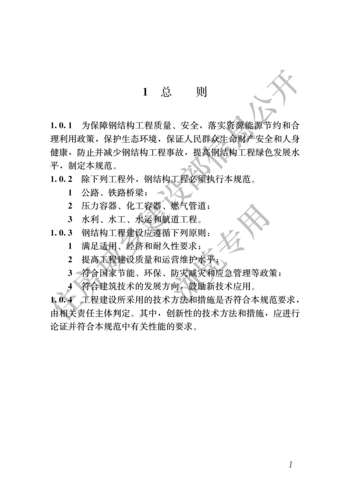
《钢结构通用规范》为国家标准,编号为GB 55006-2021,自2022年1月1日起实施。
《工程结构通用规范》为国家标准,编号为GB 55001-2021,自2022年1月1日起实施。
《园林绿化工程项目规范》为国家标准,编号为GB 55014-2021,自2022年1月1日起实施。
《生活垃圾处理处置工程项目规范》为国家标准,编号为GB 55012-2021,自2022年1月1日起实施。
《市容环卫工程项目规范》为国家标准,编号为GB 55013-2021,自2022年1月1日起实施。
全文如下
《建筑与市政工程抗震通用规范》

住房和城乡建设部关于发布国家标准《建筑与市政工程抗震通用规范》的公告
现批准《建筑与市政工程抗震通用规范》为国家标准,编号为GB55002-2021,自2022年1月1日起实施。本规范为强制性工程建设规范,全部条文必须严格执行。现行工程建设标准相关强制性条文同时废止。现行工程建设标准中有关规定与本规范不一致的,以本规范的规定为准。
本规范在住房和城乡建设部门户网站(www.mohurd.gov.cn)公开,并由住房和城乡建设部标准定额研究所组织中国建筑出版传媒有限公司出版发行。
附件:1.建筑与市政工程抗震通用规范
2.废止的现行工程建设标准相关强制性条文
住房和城乡建设部
2021年4月9日





《建筑与市政地基基础通用规范》

住房和城乡建设部关于发布国家标准
《建筑与市政地基基础通用规范》的公告
现批准《建筑与市政地基基础通用规范》为国家标准,编号为GB55003-2021,自2022年1月1日起实施。本规范为强制性工程建设规范,全部条文必须严格执行。现行工程建设标准相关强制性条文同时废止。现行工程建设标准中有关规定与本规范不一致的,以本规范的规定为准。
本规范在住房和城乡建设部门户网站(www.mohurd.gov.cn)公开,并由住房和城乡建设部标准定额研究所组织中国建筑出版传媒有限公司出版发行。
附件:
1.建筑与市政地基基础通用规范
2.废止的现行工程建设标准相关强制性条文
住房和城乡建设部
2021年4月9日





《园林绿化工程项目规范》

住房和城乡建设部关于发布国家标准
《园林绿化工程项目规范》的公告
现批准《园林绿化工程项目规范》为国家标准,编号为GB
55014-2021,自2022年1月1日起实施。本规范为强制性工程建设规范,全部条文必须严格执行。现行工程建设标准相关强制性条文同时废止。现行工程建设标准中有关规定与本规范不一致的,以本规范的规定为准。
本规范在住房和城乡建设部门户网站(www.mohurd.gov.cn)公开,并由住房和城乡建设部标准定额研究所组织中国建筑出版传媒有限公司出版发行。
附件:
1.园林绿化工程项目规范
2.废止的现行工程建设标准相关强制性条文
住房和城乡建设部
2021年4月9日




《钢结构通用规范》

住房和城乡建设部关于发布国家标准
《钢结构通用规范》的公告
现批准《钢结构通用规范》为国家标准,编号为GB
55006-2021,自2022年1月1日起实施。本规范为强制性工程建设规范,全部条文必须严格执行。现行工程建设标准相关强制性条文同时废止。现行工程建设标准中有关规定与本规范不一致的,以本规范的规定为准。
本规范在住房和城乡建设部门户网站(www.mohurd.gov.cn)公开,并由住房和城乡建设部标准定额研究所组织中国建筑出版传媒有限公司出版发行。
附件:
1.钢结构通用规范
2.废止的现行工程建设标准相关强制性条文
住房和城乡建设部
2021年4月9日




《工程结构通用规范》

住房和城乡建设部关于发布国家标准
《工程结构通用规范》的公告
现批准《工程结构通用规范》为国家标准,编号为GB
55001-2021,自2022年1月1日起实施。本规范为强制性工程建设规范,全部条文必须严格执行。现行工程建设标准相关强制性条文同时废止。现行工程建设标准中有关规定与本规范不一致的,以本规范的规定为准。
本规范在住房和城乡建设部门户网站(www.mohurd.gov.cn)公开,并由住房和城乡建设部标准定额研究所组织中国建筑出版传媒有限公司出版发行。
附件:
1.工程结构通用规范
2.废止的现行工程建设标准相关强制性条文
住房和城乡建设部
2021年4月9日




《组合结构通用规范》

住房和城乡建设部关于发布国家标准
《组合结构通用规范》的公告
现批准《组合结构通用规范》为国家标准,编号为GB55004-2021,自2022年1月1日起实施。本规范为强制性工程建设规范,全部条文必须严格执行。现行工程建设标准相关强制性条文同时废止。现行工程建设标准中有关规定与本规范不一致的,以本规范的规定为准。
本规范在住房和城乡建设部门户网站(www.mohurd.gov.cn)公开,并由住房和城乡建设部标准定额研究所组织中国建筑出版传媒有限公司出版发行。
附件:
1.组合结构通用规范
2.废止的现行工程建设标准相关强制性条文
住房和城乡建设部
2021年4月9日



《木结构通用规范》

住房和城乡建设部关于发布国家标准
《木结构通用规范》的公告
现批准《木结构通用规范》为国家标准,编号为GB55005-2021,自2022年1月1日起实施。本规范为强制性工程建设规范,全部条文必须严格执行。现行工程建设标准相关强制性条文同时废止。现行工程建设标准中有关规定与本规范不一致的,以本规范的规定为准。
本规范在住房和城乡建设部门户网站(www.mohurd.gov.cn)公开,并由住房和城乡建设部标准定额研究所组织中国建筑出版传媒有限公司出版发行。
附件:
1.木结构通用规范
2.废止的现行工程建设标准相关强制性条文
住房和城乡建设部
2021年4月9日




《砌体结构通用规范》

住房和城乡建设部关于发布国家标准
《砌体结构通用规范》的公告
现批准《砌体结构通用规范》为国家标准,编号为GB55007-2021,自2022年1月1日起实施。本规范为强制性工程建设规范,全部条文必须严格执行。现行工程建设标准相关强制性条文同时废止。现行工程建设标准中有关规定与本规范不一致的,以本规范的规定为准。
本规范在住房和城乡建设部门户网站(www.mohurd.gov.cn)公开,并由住房和城乡建设部标准定额研究所组织中国建筑出版传媒有限公司出版发行。
附件:
1.砌体结构通用规范
2.废止的现行工程建设标准相关强制性条文
住房和城乡建设部
2021年4月9日




《城市道路交通工程项目规范》

住房和城乡建设部关于发布国家标准
《城市道路交通工程项目规范》的公告
现批准《城市道路交通工程项目规范》为国家标准,编号为GB55011-2021,自2022年1月1日起实施。本规范为强制性工程建设规范,全部条文必须严格执行。现行工程建设标准相关强制性条文、国家标准《城市道路工程技术规范》(GB
51286–2018)同时废止。现行工程建设标准中有关规定与本规范不一致的,以本规范的规定为准。
本规范在住房和城乡建设部门户网站(www.mohurd.gov.cn)公开,并由住房和城乡建设部标准定额研究所组织中国建筑出版传媒有限公司出版发行。
附件:
1.城市道路交通工程项目规范
2.废止的现行工程建设标准相关强制性条文
住房和城乡建设部
2021年4月9日





《燃气工程项目规范》

住房和城乡建设部关于发布国家标准
《燃气工程项目规范》的公告
现批准《燃气工程项目规范》为国家标准,编号为GB55009-2021,自2022年1月1日起实施。本规范为强制性工程建设规范,全部条文必须严格执行。现行工程建设标准相关强制性条文、国家标准《城镇燃气技术规范》(GB50494–2009)同时废止。现行工程建设标准中有关规定与本规范不一致的,以本规范的规定为准。
本规范在住房和城乡建设部门户网站(www.mohurd.gov.cn)公开,并由住房和城乡建设部标准定额研究所组织中国建筑出版传媒有限公司出版发行。
附件:
1.燃气工程项目规范
2.废止的现行工程建设标准相关强制性条文
住房和城乡建设部
2021年4月9日




《供热工程项目规范》

住房和城乡建设部关于发布国家标准
《供热工程项目规范》的公告
现批准《供热工程项目规范》为国家标准,编号为GB
55010-2021,自2022年1月1日起实施。本规范为强制性工程建设规范,全部条文必须严格执行。现行工程建设标准相关强制性条文同时废止。现行工程建设标准中有关规定与本规范不一致的,以本规范的规定为准。
本规范在住房和城乡建设部门户网站(www.mohurd.gov.cn)公开,并由住房和城乡建设部标准定额研究所组织中国建筑出版传媒有限公司出版发行。
附件:
1.供热工程项目规范
2.废止的现行工程建设标准相关强制性条文
住房和城乡建设部
2021年4月9日




《生活垃圾处理处置工程项目规范》

住房和城乡建设部关于发布国家标准
《生活垃圾处理处置工程项目规范》的公告
现批准《生活垃圾处理处置工程项目规范》为国家标准,编号为GB
55012-2021,自2022年1月1日起实施。本规范为强制性工程建设规范,全部条文必须严格执行。现行工程建设标准相关强制性条文、国家标准《环境卫生技术规范》(GB
51260-2017)同时废止。现行工程建设标准中有关规定与本规范不一致的,以本规范的规定为准。
本规范在住房和城乡建设部门户网站(www.mohurd.gov.cn)公开,并由住房和城乡建设部标准定额研究所组织中国建筑出版传媒有限公司出版发行。
附件:
1.生活垃圾处理处置工程项目规范
2.废止的现行工程建设标准相关强制性条文
住房和城乡建设部
2021年4月9日





《市容环卫工程项目规范》

住房和城乡建设部关于发布国家标准
《市容环卫工程项目规范》的公告
现批准《市容环卫工程项目规范》为国家标准,编号为GB
55013-2021,自2022年1月1日起实施。本规范为强制性工程项目规范,全部条文必须严格执行。现行工程建设标准相关强制性条文同时废止。现行工程建设标准中有关规定与本规范不一致的,以本规范的规定为准。
本规范在住房和城乡建设部门户网站(www.mohurd.gov.cn)公开,并由住房和城乡建设部标准定额研究所组织中国建筑出版传媒有限公司出版发行。
附件:
1.市容环卫工程项目规范
2.废止的现行工程建设标准相关强制性条文
住房和城乡建设部
2021年4月9日



